Download document () of 20
We make what matters work*

Safer by design: arc energy reduction techniques

Arc flash safety matters

There are inherent risks associated with working with energized electrical equipment. Even inspecting electrical equipment can expose employees to shock and other risks.

To enhance safety, work on electrical systems should be performed when those systems are de-energized. Unfortunately, that approach is simply not practical or possible in a variety of applications. Additionally, the steps involved in confirming that an electrical circuit is de-energized can also put personnel at risk.

The U.S. Bureau of Labor Statistics: hazards of working on energized electrical equipment are clear

Fatal electrical injuries to workers in the U.S. between 1992 and 2013
6,000
Fatal electrical injuries to workers in the U.S. between 1992 and 2013
Non-fatal injuries in the U.S. between 2003 and 2012
24,000
Non-fatal injuries in the U.S. between 2003 and 2012
Arcing events contribute to these incidents and the exposure to the flash is arguably one of the most critical safety issues in electrical power distribution applications.

Engineering controls for arc flash mitigation

The NFPA 70E outlines six risk control methods, including both preventative and protective risk control. Included in that hierarchy is engineering controls, which can be used to lower the impact of the severity of an arching event. They are:

  1. Power of the arc (i.e. the available fault current)
  2. Distance to the arc
  3. Duration
While in many applications it is difficult to change the available fault current or the proximity of the unknown event to the maintenance worker, the duration of the event can be greatly reduced. 
 
The basic techniques to shorten arc flash events by reducing clearing times are as follows:
  • Zone selective interlocking, which is active 24x7
  • Enabling an energy-reducing maintenance switch like the Arcflash Reduction Maintenance System technology, in order to shorten the duration, and is only active when enabled
  • Using the instantaneous trip capabilities of a circuit breaker
  • Energy-reducing active arc flash mitigation systems

Zone selective interlocking (ZSI)

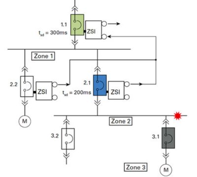
ZSI is designed to reduce thermal and mechanical stress on electrical distribution equipment during short-circuit or ground-fault that occur within the zone of protection. ZSI enables the nearest upstream circuit breaker to a short-circuit or ground-fault to override any of the delays programmed for coordina­tion. This protection scheme helps reduce arc flash energy by trip­ping the breakers faster than the programmed settings.

The ZSI scheme uses a “restraining” signal transmitted from down­stream breakers that see a fault to the next breaker upstream. The upstream breaker sees both the fault current and the restraining signal and thus keeps its programmed delays, allowing the down­stream breaker to clear the fault. 

 

 

In the example system shown, the Zone 1 breaker is programmed with a 300msec delay and the Zone 2 breaker is programmed with a 200msec delay to provide selectivity. A fault has occurred between the Zone 2 and Zone 3 breakers. In this case, the Zone 2 breaker will see the fault and will send a signal to the upstream Zone 1 breaker. This tells the Zone 1 breaker to continue with its programmed 300msec delay. The Zone 2 breaker will NOT receive a signal from the Zone 3 breaker because the fault is upstream of the Zone 3 breaker. Therefore, the Zone 2 breaker will override its programmed 200msec delay and will trip more quickly reducing arc flash energy and equipment damage.

map-example.jpg

Benefits, challenges and key considerations:

money-save.jpg

Economical

Provides nearly the equivalent protection of differential relaying schemes 

lok.jpg

Widely Available

Availability with a wide range of trip units and the elimination of nuisance tripping concerns. ZSI can also be applied to medium-voltage systems, low voltage systems, across substation transformers

active.jpg

Always on

Always active and does not require manual intervention

Arcflash Reduction Maintenance System

Eaton’s Arcflash Reduction Maintenance System uses a separate bypass path that is strictly analog, bypassing the electronic trip unit to save critical milliseconds over using instantaneous trip settings. This provides the fastest possible breaker clearing time which results in the lowest arc energy exposure to the worker. 
This technology is designed to be used by personnel when they are required to perform work on energized electrical equipment, as allowed by the NFPA 70E Standard. It is intended to be used only during the time that a worker is exposed to the arc flash hazard and can be used in addition to all the other appropriate traditional solutions for arc flash reduction. This technology can reduce the arc energy by over 60 percent.
man-working-electrical-500x300.jpg

Three methods to enabling Arcflash Reduction Maintenance System

1-icon.jpg
Directly on the face of the trip unitMay require maintenance personnel to dress in appropriate PPE to engage the system.
2-icon.jpg
Via a remote switch with an indicating light. The switch and light can be mounted locally on the gear, or remotely. (If located outside of the arc flash boundary, no PPE required for this remote operation).
3-icon.jpg
Remotely through communications (no PPE is required for this remote operation).
All methods can be verified by the indicating light providing positive feedback that the maintenance mode is engaged.

Benefits, challenges and key considerations

Maximum protection, combining ZSI and Arcflash Reduction Maintenance System

The Arcflash Reduction Maintenance Switch can be used in conjunction with other reduction methods, and can be combined with ZSI for maximum protection.

ZSI can provide enhanced protection to a power distribution system, once properly installed ZSI  is active  24/7, and acts to provide faster trip times and lower arc flash energies – resulting in reduced flash hazards to protect personnel. .

Ultimately, time matters. The fastest way to clear the fault helps reduce the arc flash energy, minimizing the related hazards and enhancing safety.  Eaton’s Arcflash Reduction Maintenance Switch technology provides the fastest available breaker clearing times during maintenance operations but requires intervention to activate the protection.

Combining the strengths of ZSI’s always on functionality and the fast reduction methods of the Arcflash Reduction Maintenance Switch, these techniques help minimize risks and maximize protection.

Safer by design: arc energy reduction techniques

Strategies to protect electrical systems during maintenance and on-going operation.

Circuit protection solutions with ZSI and Arcflash Reduction Maintenance System functionality